Copyright © 2018 www.520730.com, All rights reserved.
巴陵时尚网 版权所有 粤ICP备13023037号-1
今日早上张靓颖母亲张桂英通过全明星探发布公开信明确反对女儿与冯轲的婚事,并“手撕”冯轲。昨日刚宣布婚讯今日就开撕,这可让吃瓜群众搬起板凳抢前排围观。下午,冯轲发长文回应张母,表示没有侵吞财产为两人共有,并晒出婚前财产协议书。

冯轲微博截图
10月9日一封张靓颖母亲张桂英女士的公开信在网上引起热议,信中张妈妈明确反对女儿和冯轲的婚事,她表示冯轲骗了女儿当小三,而且生活作风不检点。张妈妈还表示冯轲和女儿结婚只是为了控制女儿的财产并不是真正的爱女儿。
对此冯轲下午发长文回复,他表示首先要向张靓颖的母亲道歉,之后他在文中对于张母的指责一一做出了回应,最后冯轲称要用一生去珍惜张靓颖的好和她的善良。

冯轲张靓颖
原文如下:
在生活中,我已经改口跟靓颖一起叫妈妈,但为了方便大家阅读,我在本次回应中以靓颖妈妈称呼。
首先我要向靓颖妈妈致歉,让她巻入一场风波,社会对于八卦事件的追逐效应,将打扰到老人的生活。
其次我有六点解释:
一,与妈妈关于婚礼举办地和举办时间的沟通一直都有,但我确实还没有及时把正式的邀请函送达。之前也一直在跟妈妈沟通关于结婚的相关事宜,靓颖希望能够用时间用诚意用耐心去获得妈妈的祝福。昨天的媒体抢先发布也纯属意外,原本我这次婚礼是想低调进行,结果昨天被媒体抢先曝光。可以说,我所有的亲朋好友也都是从媒体得知的,在此一并向各位亲朋好友致歉。

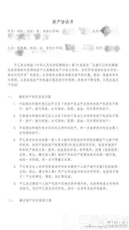
冯轲晒财产协议书
二,关于财产问题。我已经于2015年11月25日,经过北京汉坤律师事务所公证,所有冯轲婚前婚后财产,均归属于张靓颖与冯轲共同所有,所以少城时代的股权变更与否,并不影响我和靓颖两人的财产归属。(见附件)
三,依然是关于财产问题。早在我做这份财产公证前,我多年前亲笔撰写的一份《意外身故遗嘱》上明确规定:如果冯轲遭遇意外,身故后名下所有遗产,均归属张靓颖。这份遗嘱原本是属于绝密文件,但靓颖妈妈于2014年夏天在我的保险柜里看到这份文件,靓颖本人当时共同见证。此份文件我今天也正式向公众宣布:依然有效。

冯轲婚前协议书
四,关于我上一次婚姻的结束时间。此前多次澄清,今天再次声明:我与前妻于2002年分居,之后达成离婚协议,各自开始自己的生活,并于2005年正式办理离婚手续。分居期间,我一直住我父母家里。我与靓颖认识是在2003年,一开始只是出于欣赏她,以为只会成为朋友,而我对所有朋友自我分居开始就表示我已离婚,以免需要解释太多的隐私。所以一开始跟靓颖也是这么说的,对于这一点,我必须向靓颖和大家郑重的承认我的错误。而当我真正在一起之后大约一年,靓颖偶然得知我未办理完离婚手续,曾与我分开。但我太爱她,不想失去她,跟她长达几个月的沟通,并由父母作证我确实是在走法律协议流程,分居并住在父母家里,也证明确实是因为法律状况不能及时办理完离婚手续。最后赢得她的理解,才继续与我交往。此前,靓颖为了保护我的隐私,不曾对外透露半句。但我作为她未来人生的另一半,我不能再让她承受这些。她已经承受了太多。