Copyright © 2018 www.520730.com, All rights reserved.
巴陵时尚网 版权所有 粤ICP备13023037号-1
近日,德云社风波不断,先是郭德纲清理门户,弟子曹云金发长文细数郭德纲N宗罪回击。后来又有传闻称德云社被列入“老赖”名单,不过,针对此事德云社在今日给出了回应。

德云社
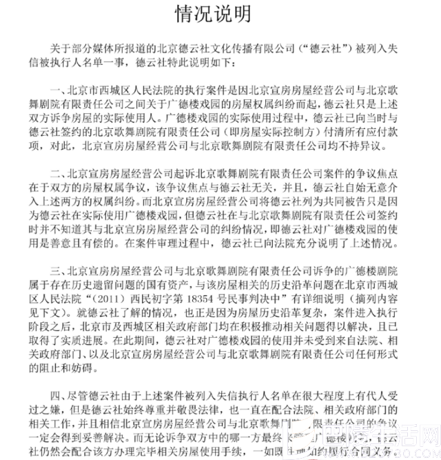
针对今日德云社被列入最高人民法院的失信被执行人名单成“老赖”的新闻,德云社给出了回应。郭德纲也在随后转发了声明,称“最为无奈是人心。”

郭德纲转发
德云社称该事件起因于北京宣房房地产公司与北京歌舞剧院有限公司围绕广德楼的纠纷,德云社已向房屋实际控制方北京歌舞剧院有些公司付清应付款项。双方争议与德云社无关,德云社已向法院充分说明了情况。

德云社声明

德云社关于老赖传闻的声明
并且,在德云社使用广德楼的时间段里,并未受到相关政府部门的阻碍。最后,德云社表示有代人受过之嫌,尊重并敬畏法律,将会全力配合法院与相关部门的工作。
关于相声界的是非恩怨让人更加看不清楚了,这也已经不是郭德纲首次陷入这样的风波了。不知事情后续将如何发展,相关部门又会如何处理此事?