Copyright © 2018 www.520730.com, All rights reserved.
巴陵时尚网 版权所有 粤ICP备13023037号-1
2017幼升小
如果我摆脱世俗的所谓“成功学”,问问自己的孩子究竟适合什么,喜欢什么,怎样开心,也许,这世界会少很多焦躁。
那就最后娱乐大众一下,考家长的那套题,基本上来自瑞文测试,昨晚也让诸多家长开心或焦心地测自己的智商了。点击→60道题,看看你够格带娃去面试不?
做了题是不是发现自己还不如娃?你都做不到为何还要孩子们做到?小编觉得欲要“鸡”娃,先“鸡”自己,放下焦虑吧,言传身教、顺其自然才是教育孩子的良方。
注:此处的“鸡”代表“鸡血”,即“给孩子打鸡血”。
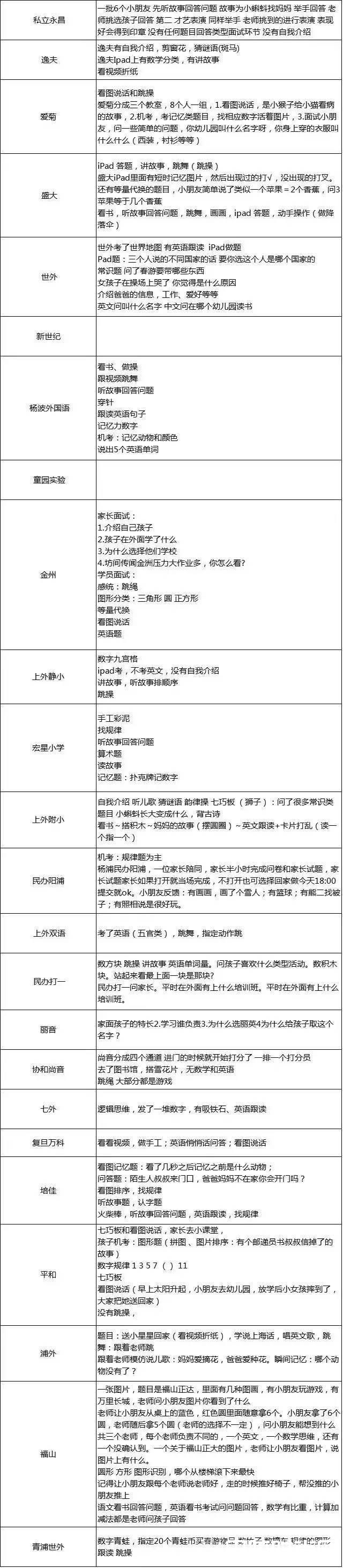
附:网传的民办小学幼升小题目

网传的民办小学幼升小题目
幼升小考题难家长,其实这些奇葩考题也不是这一年才刚刚出现了,早在好几年前,就有很多奇葩的幼儿园招生题目流传网络,对于家长的要求也是越来越严格了,不仅要求家长的学历,可能爷爷奶奶的学历都要被搬出来作为入学的条件才行。小编也在暗暗的担心,会不会自己的孩子都没法上学了呀~